招 标 公 告
为满足我院工作需求,现对宁夏回族自治区人民医院财务管理软件升级项目进行院内招标,现邀请具备相关资质的企业前来报名参加。具体内容如下:
一、招标内容:
宁夏回族自治区人民医院财务管理软件升级项目院内招标需求:
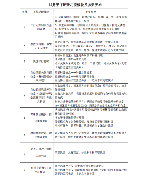
注:平行记账模块功能参数见附件
二、资质要求:
此项目的投标单位在投标时需提交以下资质文件及报价单各4份。(加盖单位公章):
(一) 投标公司营业执照(三证合一)(复印件加盖单位公章)
(二)投标公司给业务员授权书(原件)(附业务员身份证复印件加盖单位公章)
(三) 投标公司具有投标产品使用许可权相关证明材料(复印件加盖单位公章)
三、评标方式:竞争性谈判。(资质审查合格的投标公司进入价格谈判,三轮报价后最终报价最低的投标公司,作为中标公司)
四、报名方式及开标时间:
报名联系人:金老师 联系电话:0951-5920221
报名时间:2018年11月29日-2018年12月6日
开标时间: 2018年12月 7日上午8:30
开标地点:宁夏回族自治区人民医院行政楼党员活动室(银川市金凤区正源北街301号行政楼3楼);开标地点如有变动另行通知。
宁夏回族自治区人民医院招标办公室
2018年11月29日
附件:


总院地址:宁夏银川市金凤区正源北街255号
西夏分院地址:宁夏银川怀远西路112号(银川市西夏区 区党校对面)
宁夏眼科医院:宁夏银川市金凤区黄河东路936号
